3月7日至3月11日,郑州市环境污染防治督导组、市降低氮氧化物专项督导组、市控尘办、市PM2.5专家组根据今年第二次调度会议精神,对各地落实重污染天气应急管控措施情况进行强化督察,督促各地各部门切实履职尽责,扎实推进大气污染防治攻坚战各项工作。期间,市级各督导部门共发现问题38个,其中较为严重问题26个。朴华科技将具体情况整理如下:

一、基本情况
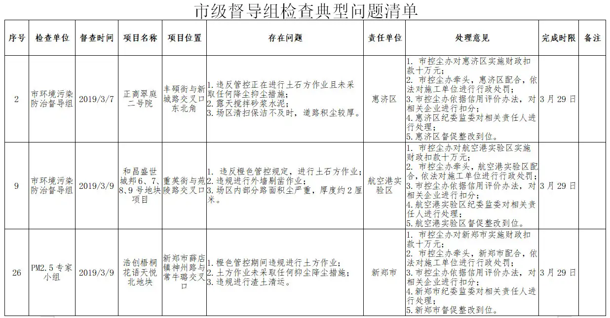
3月7日至3月11日期间,市级督导检查共发现较为严重问题26个。从问题类型看,违反重污染天气应急管控的问题11个,未严格落实“八个百分百” 要求的问题13个,一般工业污染问题2处;从区域划分看:金水区2处,中原区1处,二七区2处,管城回族区1处,惠济区1处,郑东新区2处,高新区3处,航空港实验区3处,新郑市 2处,新密市 4处,荥阳市4处,巩义市1处。朴华科技整理如下:
(一)违反管控措施要求。检查发现惠济区正商翠庭二号院项目、航空港实验区和昌盛世城邦6、7、8、9号地块项目、新郑市浩创梧桐花语天悦北地块等项目违反应急管控要求,擅自进行土石方作业。
(二)未严格落实“八个百分百”。检查发现部分工地存在大面积黄土裸露、市政道路遗撒、降尘抑尘措施不到位等问题。特别是近期我市遭遇大风天气,部分区域黄土裸露问题突出,对我市扬尘防治工作造成阻力。如,管城回族区铁路沿线国土绿化工程黄土裸露面积约10000平方米;航空港实验区银河办事处无名空地黄土和建筑垃圾裸露,面积约10000平方米。
(三)散乱污企业整治不彻底。荥阳市城关乡一无名家具厂无法提供营业执照和任何手续。
二、处理意见
市环境污染防治督导组、市降低氮氧化物专项督导组、市控尘办、市PM2.5专家组于3月11日组织会商,根据问题严重程度,对3月7日至3月11日市级督导检查发现问题,提出如下处理意见:
(一)对二七区万荣搅拌站拆迁工地等4个项目,由市控尘办对涉及县市区政府实施财政扣款十万元。
(二)对金水区岳寨城中村改造项目拆迁工地等8个项目,由市控尘办牵头,涉及县市区政府配合,依法对施工单位进行行政处罚;对违规提供混凝土的二七区腾飞混凝土搅拌站,由市生态环境局牵头,二七区政府配合,依法对其进行行政处罚。
(三)对高新区朗悦公园道一号商业四期安置D区等9个项目,由市控尘办对涉及县市区政府实施财政扣款十万元,并由市控尘办牵头,涉及县市区政府配合,依法对施工单位进行行政处罚;
(四)对惠济区正商翠庭二号院等3个项目由市控尘办对涉及县市区政府实施财政扣款十万元;市控尘办牵头,涉及县市区政府配合,依法对施工单位进行行政处罚,并由市控尘办依据信用评价办法,对涉及企业进行扣分。
(五)所有问题(详见附件)由涉及县市区政府负责督促整改到位。
三、追责意见
根据《郑州市2018-2019秋冬季大气污染综合治理攻坚行动方案》以及发生问题频次、性质,提出如下追责意见:
由涉及县(市、区)纪委监委对其中典型问题(附件1)的网格员、监督员及相关责任人进行问责。
