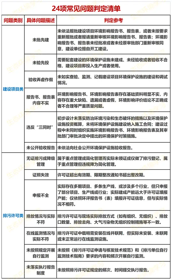
一、建设项目类
1、未批先建
未依法报批建设项目环境影响报告书、报告表,或者未按要求重新报批或者报请重新审核环境影响报告书、报告表;环境影响报告书、报告表未经批准或者未经原审批部门重新审核同意,建设单位擅自开工建设。
2、未验先投
需要配套建设的环境保护设施未建成、未经验收或者验收不合格,建设项目即投入生产或者使用。
3、验收弄虚作假
未如实查验、监测、记载建设项目环境保护设施的建设和调试情况。
4、报告书、报告表内容不实
环境影响报告书、环境影响报告表存在基础资料明显不实,内容存在重大缺陷、遗漏或者虚假,环境影响评价结论不正确或者不合理等严重质量问题。
5、违反“三同时”
初步设计未落实防治环境污染和生态破坏的措施以及环境保护设施投资概算,未将环境保护设施建设纳入施工合同;建设过程中未同时组织实施环境影响报告书、环境影响报告表及其审批部门审批决定中提出的环境保护对策措施。
6、未公开验收报告
未依法向社会公开环境保护设施验收报告。
二、排污许可类
1、无证排污或降级管理
属于重点管理或简化管理而实际未领证或仅做了排污登记,属于重点管理但违规降为简化管理。
2、证照失效
许可证超出有效期、限期整改通知书超出整改期。
3、申报不全
实际存在多期项目、多条生产线,或涉及多个行业,但只申报了部分项目、生产线或行业;实际建成产能远大于许可证填报产能;仅依照环评报告书(表)填报许可证信息,但与实际情况不相符。
4、排放情况与实际不符
排污许可证与现场实际排放方式(如有组织、无组织)、排放口数量、排放去向、大气污染物无组织控制措施等不一致。
5、在线监测情况与实际不符
排污许可证中载明需安装在线并联网,但实际未安装、未联网或未正常运行在线监测设施。
6、未按照规定开展自行监测
未按照《排污许可证申请与核发技术规范》和《排污单位自行监测技术指南》要求的内容和频次开展自行监测。
7、未落实执行报告制度
未按照排污许可证规定的频次、时间提交执行报告。

24项常见违法问题判定清单
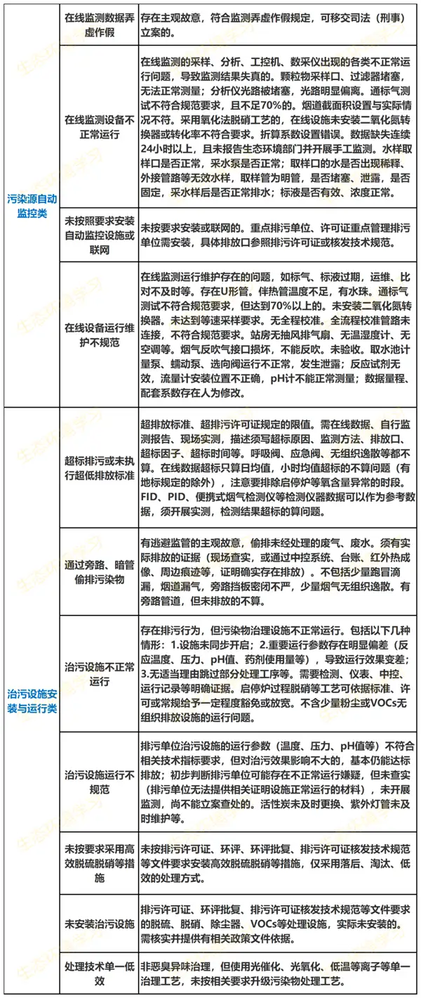
三、污染源自动监控类
1、在线监测数据弄虚作假
存在主观故意,符合监测弄虚作假规定,可移交司法(刑事)立案的。
2、在线监测设备不正常运行
在线监测的采样、分析、工控机、数采仪出现的各类不正常运。行问题,导致监测结果失真的。颗粒物采样口、过滤器堵塞,无法正常测量;分析仪光路被堵塞,光路明显偏离。通标气测试不符合规范要求,且不足70%的。烟道截面积设置与实际情况不符。采用氧化法脱硝工艺的,在线设施未安装二氧化氮转。换器或转化率不符合要求。折算系数设置错误。数据缺失连续。24小时以上,且未报告生态环境部门并开展手工监测。水样取样口是否正常,采水泵是否正常;取样口的水是否出现稀释、外接管路等无效水样,取样管为明管,是否堵塞。泄露,是否固定,采水样后是否正常排水;标液是否有效、浓度正常。
3、未按照要求安装自动监控设施或联网
未按要求安装或联网的。重点排污单位、许可证重点管理排污单位需安装,具体排放口参照排污许可证或核发技术规范。
4、在线设备运行维护不规范
在线监测运行维护存在的问题,如标气、标液过期,运维、比对不及时等。存在U形管。伴热管温度不足,有水珠。通标气测试不符合规范要求,但达到70%以上的。未安装二氧化氮转换器。未达到等速采样要求。无全程校准。全流程校准管路未连接,不符合规范要求。站房无抽风排气扇、无温湿度计、无空调等。烟气反吹气接口损坏,不能反吹。未验收。取水池计量泵、蠕动泵、选向阀运行不正常,发生泄露;反应试剂无效,流量计安装位置不正确,pH计不能正常测量;数据量程配套系数存在人为修改。
四、治污设施安装与运行类
1、超标排污或未执行超低排放标准
超排放标准、超排污许可证规定的限值。需在线数据,自行监测报告、现场实测,描述须写超标原因、监测方法、排放口、超标因子、超标时间等。呼吸阀、应急阀、无组织逸散等都不算。在线数据超标只算日均值,小时均值超标的不算问题(有地标规定的除外),注意要排除启停炉等氧含量异常的时段。FID、PID、便携式烟气检测仪等检测仪器数据可以作为参考数据,须开展实测,检测结果超标的算问题。
2、通过旁路、暗管偷排污染物
有逃避监管的主观故意,偷排未经处理的废气、废水。须有实际排放的证据(现场查实,或通过中控系统、台账、红外热成像、周边痕迹等,证明确实存在排放)。不包括少量跑冒滴漏,烟道漏气,旁路挡板密闭不严,少量烟气无组织逸散。有旁路管道,但未排放的不算。
3、治污设施不正常运行
存在排污行为,但污染物治理设施不正常运行。包括以下几种情形:1.设施未同步开启;2.重要运行参数存在明显偏差(反应温度、压力、pH值、药剂使用量等),导致运行效果变差。3.无适当理由跳过部分处理工序等。需要检测、仪表、中控、运行记录等明确证据。启停炉过程脱硝等工艺可依据标准、许可或常规给予一定程度豁免或放宽。不含少量粉尘或VOCs无组织排放设施的运行问题。
4、治污设施运行不规范
排污单位治污设施的运行参数(温度、压力、pH值等)不符合相关技术指标要求,但对治污效果影响不大的,基本仍能达标排放;初步判断排污单位可能存在不正常运行嫌疑,但未查实(排污单位无法提供相关证明设施正常运行的材料),未开展监测,尚不能立案查处的。活性炭未及时更换、紫外灯管未及时维护等。
5、未按要求采用高效脱硫脱硝等措施
未按排污许可证、环评、环评批复、排污许可证核发技术规范等文件要求安装高效脱硫脱硝等措施,仅采用落后、淘汰、低效的处理方式。
6、未安装治污设施
排污许可证、环评批复、排污许可证核发技术规范等文件要求。的脱硫、脱硝、除尘器、VOCs等处理设施,实际未安装的。需核实并提供有相关政策文件依据。
7、处理技术单一低效
非恶臭异味治理,但使用光催化、光氧化、低温等离子等单一治理工艺,未按相关要求升级污染物处理工艺。

24项常见违法问题判定清单